robot1

Mais c'est quoi ITER ?

ITER est une entreprise qui comme on l'a dit plus tôt a pour but de recréer l'énergie diffusée lors du phénomène de la fusion.

robot1
image
Le but d'ITER
-Reproduire l’énergie de fusion (énergie du soleil et des étoiles)

-Démontrer la faisabilité scientifique et technologique de la fusion

-Produire 10 fois plus d’énergie que celle injectée dans la machine

Les coucours d'ITER

Le concours ITER robot à été créé en 2012, par un comité rassemblant le personnel d'ITER, ITER organization & des représentants de l'académie d'Aix Marseille. Le concours a été créé dans le cadre du programme de vulgarisation scientifique avec l'académie d'Aix-Marseille et le concours des ingénieurs d'ITER et du CEA. ITER robot a pour but de mettre en avant la cohésion et le travail d'équipe, ainsi que l'intégration d’une problématique réelle et l'appropriation d'une démarche de travail pluridisciplinaire. Au début du concours, 3 épreuves étaient au choix mais maintenant, 5 épreuves sont au choix.






image

Les différents concours

WAYS

"WAYS" est une épreuve de précision et de course de vitesse chronométrée sur différents parcours.



TRANSPORT

"TRANSPORT" implique une épreuve de suivi de ligne tout en transportant une pièce d'une zone à une autre. Le but étant de transporter Le maximum de pièces (5 au maximum).



PICK'N PLACE

"PICK'N PLACE” comporte une épreuve de prise et de dépôt de pièces d'un point A à un point B. Chaque robot doit mettre en œuvre des capteurs de reconnaissance de couleurs.



COOPERATE

"COOPERATE” est une épreuve qui combine les épreuves TRANSPORT et PICK'N PLACE. L'épreuve consiste à effectuer l'intégralité d'un parcours et à déposer le maximum de briques sur la couleur correspondante.



THIMIO

"THIMIO”, est une nouvelle épreuve conçue pour les classes de CM2. Notion clé :
- 600 participants
-5 épreuves
-Du CM2 au lycée


image
WAYS
L'épreuve ways du concours ITER robot met en oeuvre la mobilité et la rapidité des différents robots. L'objectif de cette épreuve est de suivre des lignes, composées d'angles droits, de courbes et d'intersections le plus rapidement possible. L'épreuve se déroule sur 3 pistes nommées WAYS. L'équipe ayant obtenue le meilleur score en terme de vitesse et ayant fait le moins d'erreur possible, en combinant les 3 étapes remporte l'épreuve WAYS.

WAYS 1:

Notre projet est de suivre une ligne noire et de pouvoir choisir où il va dans une intersection. Nous sommes constamment en train de développer de nouveaux codes pour améliorer les compétences du robot et relever de nouveaux défis.

robot1
image
WAYS 2:
Chaque équipe choisit deux pistes parmi les 6 proposées. Chaque piste représente un certain niveau de difficulté ; Le nombre de points obtenus sur les pistes sera proportionnel à leur difficulté. Les parcours choisis seront chronométrés, le but étant donc de faire Le meilleur temps possible. Pour les circuits 1, 2 et 3, le principe est le suivant : Le robot est positionné à une extrémité de la piste et doit donc atteindre l'autre extrémité puis s'arrêter. Étant donné leur difficulté, les points obtenus seront faibles. Pour les circuits 4 et 5, le principe est que le robot doit effectuer un tour complet de la piste. Les deux pistes sont uniquement constitué de courbes, ce qui rend plus difficile les mouvements du robot. Et enfin, pour le circuit 6, Le but est un peu plus complexe que les précédents. Il faut positionner le robot sur le point A et atteindre Le point A’. Mais le circuit comporte un mélange de courbes de lignes droites et d'angles, Le robot est donc mit en forte difficulté. Le déroulement de l'épreuve : Chaque équipe positionne son robot sur les circuits choisis et le chronomètre est initialisé, 2 essais sont autorisés pour chaque circuit.

WAYS 3:

L'épreuve WAYS 3 est sûrement la plus difficile des trois. Elle combine toutes sortes de lignes et Le robot doit aller d'un point à un autre en Faisant Le meilleur temps possible. Chaque équipe doit positionner son robot sur l'un des 9 points numérotés de 1 à 9, puis celui-ci doit atteindre un autre point respectif nommé de A à L. Ce circuit peut aussi être effectué dans l'autre sens. Ce parcours est chronométré, le robot doit tenter de faire Le meilleur temps possible. 2 essais sont autorisés pour cette épreuve

robot1
Cahier des charges du concours ITER Robot
le jury évalue les performances de la mission (temps de déplacement du robot, respect du parcours défini). Les élèves programment le robot pour répondre aux exigences de mobilité et de vitesse selon le parcours défini.

Le robot doit parcourir 4 pistes: 1 sur Ways 1, 2 sur Ways 2 et 1 sur Ways 3

Diagramme des cas d'utilisation

Le diagramme de cas d'utilisation permet de décrire les interactions entre les acteurs et le système.

2 acteurs: Les élèves et un jury
Le système: le robot

robot1
image
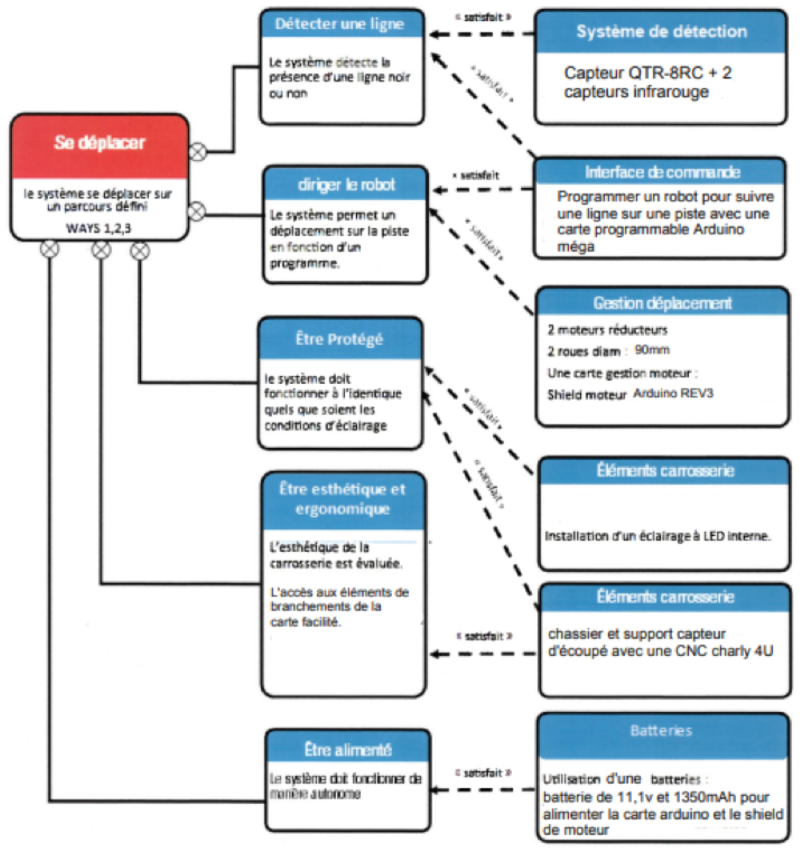
Diagramme des exigences
Le diagramme des exigences répertorie et organise les exigences que le système doit respecter : les contraintes, les performances attendues, les limites...



image
Contact
Par mail: a.robotique.honoredaumier@gmail.com / Par téléphone: 07 83 91 40 85
ou:

Envoyer un message